🔒
Protected case study

Enter the password to view this case study.

Incorrect password — try again.

← Go to homepage
Work About Blog Resume Contact
Back to work
Walmart Tech
Growth Subscription E-commerce

Building a mass acquisition flow that scaled Walmart+

My Role UX Lead
Scope End-to-end design + template system
Partners Eng · PM · Research · Content · Legal
Tools Figma
TL;DR — The outcome
AARP Walmart+ Landing Page
40k+
New Walmart+ subscribers
Estimated annual sign-ups from AARP's 38M-member base
70%
Reduction in launch time
From 8–12 weeks down to 3–4 weeks per new partnership
80%
Design effort saved
Reusable template system eliminated redundant design work
60%
Engineering effort saved
Shared code components across all partnership flows

I led design of a specialized acquisition pathway for AARP members to access a discounted Walmart+ membership ($78 vs $98), then turned that work into a reusable template system covering 7 partnership types. The result: Walmart+ can now launch new member acquisition partnerships in weeks instead of months, with consistent UX across every partner.

The problem

Walmart+ needed to grow — fast. But every partner deal started from scratch.

The Walmart+ Mass Acquisition program had real partnership potential — AARP alone represented 38 million adults 50+ who were prime candidates for a grocery and delivery subscription. But the process to launch each new partner flow was slow, inconsistent, and expensive.

Each integration required custom design and engineering, taking 8–12 weeks per launch. There was no shared framework, no reusable components, and no scalable approach to onboarding new partners.

How might we help AARP members seamlessly discover Walmart+ benefits and complete sign-up — while building a system that makes every future partnership faster to launch?

Business context

  • 3-year partnership with AARP, with extension potential — a long-term strategic relationship requiring a polished, trustworthy experience
  • $20 discount offer — $78 instead of $98 for annual Walmart+ — needed clear, prominent communication throughout the flow
  • Audience: adults 50+ — a demographic with distinct digital behavior patterns, requiring extra attention to clarity and accessibility
  • Annual renewal risk — AARP membership must be re-verified each year, requiring a thoughtful renewal communication and verification system
Research & discovery

What AARP members actually needed

Research surfaced three core needs that shaped every design decision: transparency about benefits, confidence in the discount, and clarity about what happens at renewal.

  • Multi-touchpoint discovery — members encounter the offer on AARP's website, in mail, and through digital ads. The landing page had to bridge all these entry points consistently.
  • Benefit clarity drives conversion — users needed to understand what Walmart+ is before committing. The landing page had to sell the value before asking for payment.
  • Renewal anxiety is real — users worried about losing the discount at renewal, or being charged unexpectedly. Proactive communication and transparent renewal logic were essential.

Competitive analysis findings

Analysis of similar partner acquisition flows revealed three consistent failure modes to avoid:

  • Opaque verification — most flows didn't explain why they were asking for AARP credentials, creating trust friction. We designed a clear, explained authentication step.
  • Price confusion at renewal — discounted pricing wasn't carried clearly through renewal process, leading to drop-off. We made the discount amount persistent and prominent throughout.
  • Renewal surprises — no communication about annual re-verification meant users felt blindsided. We designed a proactive email system with renewal reminders.
Design process

First: build the template system that makes scale possible

Working closely with product, engineering, and business stakeholders, we analyzed all past and planned partnership types to identify a common framework. The result was 7 standardized templates — each handling a distinct partnership structure — so future integrations would require configuration, not reinvention.

Template 01
Code Distribution
Embedded promo codes for 90-day free memberships
Template 02
Generic 90-day Trial
Smaller programs up to ~1M codes, no partner branding
Template 03
Generic 3-month Trial
Similar to the 90-day template but with different eligibility requirements
Template 04
Generic 6-month Trial
Extended trial variant with appropriate eligibility
Template 05
12-month Free Membership
Full-year offer for premium partnerships
Template 06
Discounted Annual Plan
Percentage-based annual discounts (e.g. 50% off)
Template 07
Integration-based API
Partners requiring authentication via API verification. I developed this template based out of AARP partnership

Then: map every user scenario

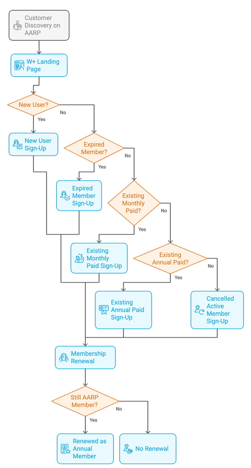
Members don't all arrive in the same state — some are new to Walmart+, some have lapsed, some are already paying monthly. Working with the research team, I mapped five distinct user scenarios to ensure every case was handled gracefully.

User Journey Map
Full journey map covering all 5 user scenarios — from never-member to existing paid subscriber
Step 1
🔍
Discovery on AARP platforms
Step 2
🏠
Landing page — value communication
Step 3
🔐
Membership verification
Step 4
💳
Payment & sign-up at $78
Step 5
🔄
Annual renewal & re-verification
Final design

Key design decisions

Benefit-first landing page
Lead with value — free delivery, Walmart+ Assist, fuel savings — before asking for anything. Members need to understand what they're joining.
Persistent $20 discount visibility
The $20 saving is surfaced prominently at every stage — from the landing page through to checkout — so members always know they're getting a meaningful deal.
Renewal Management System
An annual verification process that checks AARP membership status before renewal.
Proactive renewal comms
An email system notifies members before renewal, prompts re-verification, and clearly explains what changes if eligibility ends — turning risk into a retention touchpoint.
Walmart+ Landing Page Desktop

Landing page — Desktop

Walmart+ Landing Page Mobile

Landing page — Mobile

Full flow coverage

Two complete flows were designed to handle every member state.

Never / Expired / Cancelled member — full sign-up with membership verification and new payment capture. Covers the highest-volume scenario — first-time and lapsed members entering through the partner offer.

Full flow - new member

Full flow — Never member / Expired / Cancelled active member

Existing Walmart+ member — streamlined conversion from monthly or annual plan to the discounted partner rate. Minimises friction for members who are already invested in Walmart+.

Full flow - existing member

Full flow — Existing Walmart+ member conversion

Payment & sign-up flow

Membership agreement

Membership agreement

Add payment

Add payment method

Add card

Add credit card

Confirmation

Confirmation

Edge cases & error handling

Three primary error states were designed to handle verification failures, ineligible member states, and payment issues.

Error state 1

Verification failure

Error state 2

Ineligible member state

Error state 3

Payment failure

Renewal communication system

A proactive email system manages the annual renewal loop — the highest-risk moment in the relationship. Emails notify members ahead of renewal, prompt re-verification, and clearly explain what happens if eligibility ends — turning potential churn into a retention touchpoint.

Renewal email template system

Impact

Results that went beyond the AARP partnership

The AARP integration succeeded on its own terms — but the bigger win was the infrastructure it created for Walmart+'s entire partnership program.

40k+
New Walmart+ subscribers
Estimated annual sign-ups from AARP's 38M-member base, validating the partnership investment and acquisition flow design.
70%
Faster partnership launches
New programs now launch in 3–4 weeks vs the previous 8–12 weeks — template system turned a custom process into a configurable one.
80%
Design effort saved
Reusable template system eliminated redundant design work across all future partner integrations.
60%
Engineering effort saved
Shared code components across all partnership flows dramatically reduced engineering cost per launch.
Reflection

What I took from this project

💡
What I learned
  • Template-based systems unlock scale — a week spent on framework saves months of downstream work
  • Legal and compliance constraints aren't obstacles — they're design inputs that make the solution more robust
  • Cross-functional collaboration (eng, PM, legal, data science) early in the process eliminates costly rework later
🔭
What I'd do differently
  • A/B test landing page variants — particularly benefit hierarchy and CTA placement for the 50+ demographic
  • Personalize the experience based on how the member arrived (email, AARP site, direct mail) to improve conversion
  • Strengthen the error/exit flows with recovery paths that retain members rather than simply notifying them of failure
Seller Performance Dashboard
Next case study
Seller Performance Dashboard
View project ⟶
Get in touch
Let’s build something great.

Fill in the form and I’ll get back to you as soon as possible.

Message sent!

Thanks for reaching out. I’ll get back to you soon.